91暗网
X
91暗网
91暗网概况
91暗网简介
历史沿革
领导团队
系所中心
职能部门
委员会
联系我们
91暗网
91暗网新闻
91暗网公告
视频动态
学科师资
学科概况
专任教师
硕博导师
优秀团队
教师风采
师资招聘
本科培养
教学动态
招生简章
专业介绍
教学成果
规章制度
合作办学
硕博培养
博士项目
学术硕士
MBA
会计专硕
物流专硕
科学研究
科研动态
学术交流
科研平台
社会服务
科研成果
党建工作
党建动态
组织建设
制度建设
党校建设
工会活动
学生工作
学工动态
组织建设
思想引领
管理服务
实践育人
创新创业
考研就业
规章制度
课程思政
中心简介
政策文件
工作动态
成果展示
他山之石
91暗网
91暗网新闻
91暗网公告
视频动态
91暗网
>
91暗网
>
91暗网公告
> 正文
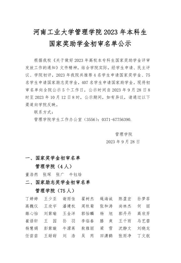
91暗网 2023年本科生国家奖助学初审名单公示
来源:91暗网
时间:23-09-28 08:00:55
浏览:
上一篇:91暗网 2023年研究生奖学金名单公示
下一篇:91暗网 2023年国家奖助学金年级评议小组